动漫巴士

本科资讯

当前位置: 动漫巴士 > 人才培养 > 本科生教育 > 本科资讯 > 正文

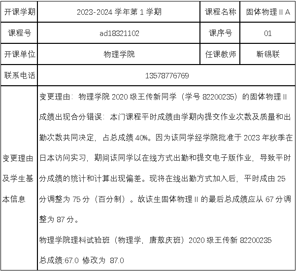
关于动漫巴士 2020级王传新同学固体物理ⅡA课程成绩更正的公示

时间:2024-03-21 10:50:20 点击:

根据《关于进一步明确本科生课程考核等有关问题的通知》(校教字[2018]47号)文件有关精神,现对一下课程成绩更正进行公示:

公示日期: 2024_3_21日至2024_3_27日,如有异议请于公示期内向教务处教学运行科反映。
联系人邹老师 联系电话: 0431-85168962
相关材料详见附件:
1.
动漫巴士 考核成绩复查、修改登记表
2.
学院情况说明(学院教学委员会讨论通过、签字盖章)
3.
试卷等相关佐证材料

相关附件见教务处公示网站:

//jwc.84dm.net/content.jsp?urltype=news.NewsContentUrl&wbtreeid=1402&wbnewsid=11831