动漫巴士

本科资讯

当前位置: 动漫巴士 > 人才培养 > 本科生教育 > 本科资讯 > 正文

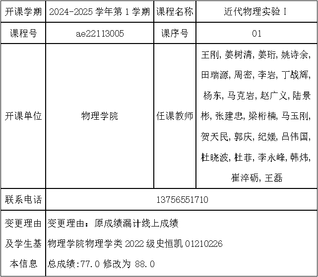
关于动漫巴士 2022级史恒凯同学近代物理实验Ⅰ课程成绩更正的公示

时间:2025-03-11 09:45:27 点击:

根据《关于进一步明确本科生课程考核等有关问题的通知》(校教字[2018]47号)文件有关精神,现对以下课程成绩更正进行公示:

公示日期: 2025_3_10日至2025_3_14日如有异议请于公示期内向教务处教学运行科反映。

联系人: 邹老师 联系电话: 0431-85168962

相关材料详见附件:

1.动漫巴士 考核成绩复查、修改登记表

2.学院情况说明(学院教学委员会讨论通过、签字盖章)

3.试卷等相关佐证材料

相关附件见教务处公示网站:

//jwc.84dm.net/content.jsp?urltype=news.NewsContentUrl&wbtreeid=1402&wbnewsid=12202